JIC-Challenger 挑戰校區 學校特色
- JIC 由主校區更名為 Challenger campus(挑戰校區)。
- AI學伴系統啟用,紀錄上課對話,給予回饋含文法、重點單字回饋。
靠近市區,10分鐘車程到市區,校園緊鄰有韓國大超市K-mart。 - 中型學校,環境清幽,校園般舒適,設施有籃球場、羽毛球場和健身房。
- JIC有兩個校區: 主校區為斯巴達Sparta/半斯巴達雙校風 與 JIC Premium校區半斯巴達校風。
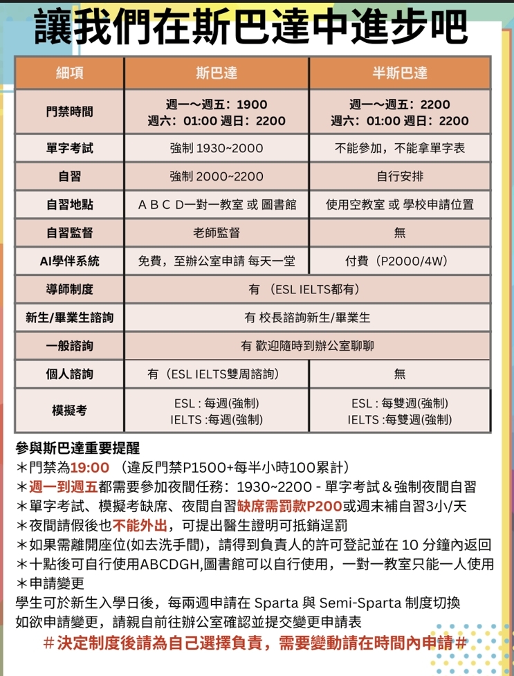
斯巴達校風: 夜間需晚自修、單字小考或參加選修課程 。 - 提供三大類英文課程: ESL一般英文課程(ESL Lite/ESL Standard、雅思(IELTS/保證班IELTS)。
- 斯巴達校風為主,要針對超級初學者設立課程,適合4~8週密集訓練。
- 根據不同學生的英語能力和英語學習目的,為學生們進行教學。
- 入學第一周新生個別一對一諮商,給予生活與學習調整或建議等協助。
- 24小時保安巡邏保障學生的安全。
學校介紹
| 學校名稱 | JIC-Baguio (Main 主校區), Premiun 校區 |
|---|---|
| 所在城市 | 碧瑤Baguio |
| 政府認證 | TESDA、SSP許可 |
| 成立時間 | 2002年 |
| 講師人數 | 85人 |
| 學生容納量 | 容納量約145人 |
| 課程時間 | 每堂45分鐘 |
| 最低年齡 | 18歲以上 |
| 學生國籍 | 韓國、日本、台灣、越南、沙烏地阿拉伯、泰國、其他 |
| 門禁 | 到校可選校風(每兩周可變動) 半斯巴達semi spart :星期一~五:10pm 斯巴達校風: 星期一~五: 7pm 周末: 10 pm (外出旅遊除外) |
設施介紹
| 學校設施 | 無線網路Wifi,籃球場、羽球場、超商K-mart、健身房 |
|---|
學校宿舍
| 宿舍規格 | 提供兩種宿舍區域: East Field 、 West Garden *Studio套房式:單人房、雙人房、三人房、四人房。 *Loft閣樓式: 雙人房、四人房、家庭房。 |
|---|---|
| 宿舍設備 | *Studio套房式:床、衣櫃、書桌、獨立衛浴 *Loft閣樓式: 床、衣櫃、書桌、獨立衛浴;一樓客廳區、簡易廚房,二樓房間。 |
| 備註 | 專人定期打掃房間、洗衣服 周一至周五: 一天3餐,週末與假日: 早午餐。 主校區改為斯巴達校風,須參加夜間小考與晚自修。 |
學校課程
- IB ESL 超級初學者英文課程
- PS ESL一般英文課程
- 密集英文課程
- 打工度假英文課程
- 雅思課程
- 雅思保證班
JIC 課程綱要
課程特色
ESL
程度等級
課程時間參表
| 時間 | 課程 |
|---|---|
| 07:00 ~ 07:50 | 早餐 |
| 07:50 ~ 08:35 | 課程 |
| 08:40 ~ 09:25 | |
| 09:30 ~ 10:15 | |
| 10:20 ~ 11:05 | |
| 11:10 ~ 11:55 | |
| 11:30 ~ 12:50 | 午餐 |
| 12:50 ~ 13:35 | 課程 |
| 13:40 ~ 14:25 | |
| 14:30 ~ 15:12 | |
| 15:20 ~ 16:05 | |
| 16:10 ~ 16:55 | |
| 17:00 ~ 17:45 | |
| 17:30 ~ 18:40 | 晚餐 |
| 19:30~20:00 | 單字測驗(斯巴達強制) |
| 20:00 ~22:00 | 晚自修 (斯巴達強制) |
每堂45分鐘, 休息5分鐘
學校剪影
























若學校訊息如有異動,請按照學校公告為準,學校圖片僅供參考,現場以實景為主。









